我刚上班的第二年,因为要带实习生所以需要去面试。第一次面试之前看了好多招聘面试话术的文章,拿到候选者简历的那一刻我还是懵了.......
因为那些所谓的招聘面试话术,没有几条能够套在简历中啊!!!
面试结束后,到了“候选人提问”环节,对面的候选人直接问我:“你是不是第一次面试啊?看着不像负责人啊!”
我当时特别囧,也特别挫败,后来随着面试的人越来越多,才发现——
真正的面试是不需要话术的!你只需要把控好节奏和流程即可!
这篇就先给大家梳理一下我的面试邀约沟通经验,希望对大家有所帮助!
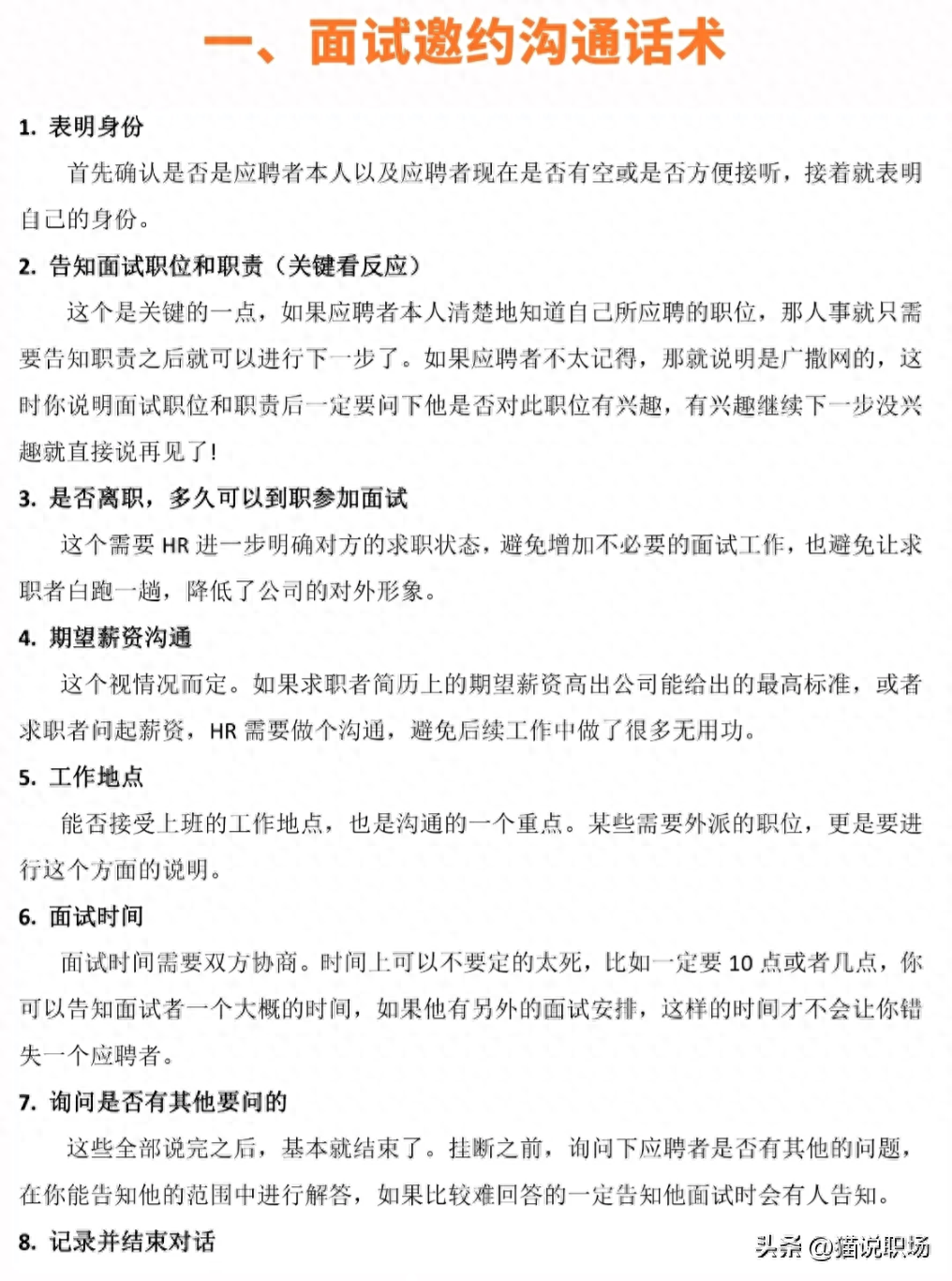
自我介绍,亮明身份
接通电话后,先确认是否是应聘者本人以及应聘者现在是否有空或是否方便接听,接着就表明自己的身份。
你好,请问是xx (全名) 吗?
(对方回复后)
你好,我是xx公司人力资源部XX,您之前投过我们xx职位的简历,想花几分钟时间和您做一个简短的沟通,您现在方便吗?
告知面试职位和职责
关键看反应!!!
这个是关键的一点,如果应聘者本人清楚地知道自己所应聘的职位,那人事就只需要告知职责之后就可以进行下一步了。
如果应聘者不太记得,那就说明是广撒网的,这时你说明面试职位和职责后一定要问下他是否对此职位有兴趣,有兴趣继续下一步没兴趣就直接说再见了!
让求职者做自我介绍
主要目的是看候选人的表达能力以及了解一下基本信息
比如:看求职者居住地址可以大概了解下求职者通勤看是否有租房压力等
了解求职者工作经历
主要目的是看候选人工作经验跳槽频率目前状态离职原因等
工作经验:可以判断求职者有无相关经验,可不可以快速适应工作跳槽频率:可以了解求职者是否稳定例如,可以提问以下几个问题:
请问您现在是在职还是已经离职?您上家公司的规模大概多大?是做什么产品的?业内地位如何?(特别要了解是厂家还是代理商)你的岗位主要职责是 (如果求职者以前的工作是非常规职位) ?你们公司或者办事处销售人员的平均一年业绩是多少?你自己的业绩是?谁是您的报告对家呢?请问您有下属吗?如有,带了几个人?
了解求职者适配度
那您现在换工作的话,您想找一份什么样的工作呢?能说一下您对我们这个岗位的理解吗?或者问你们现在的工作模式是什么?您对要选择的公司有什么标准吗?请问您为什么要离开上一家公司呢?(如果有服务过几家公司,可以再选择一家公司了解一下离职原因)您未来3到5年的职业规划是什么?
了解求职者薪酬期望
可以判断公司是否能满足求职者。
这个视情况而定。如果求职者简历上的期望薪资高出公司能给出的最高标准,或者求职者问起薪资,HR 需要做个沟通,避免后续工作中做了很多无用功。
什么样的人可以不用让他来面试了
吐字不清或是无法清晰表达自己观点的人;人岗匹配度不高的人薪资要求与公司不符的人态度比较冷漠的人及态度比较傲慢的人明显不符合公司价值观的人过去经验和公司要求差距太大的(如我们要求有丰富电厂经验,但是他只有供电局经验)体现到面试过程中,就是要求求职者自我介绍、优缺点、离职原因、面对的困难及如何克服、做过的项目等等,具体看下图:
人事看着是一个轻松的工作,其实每天工作是很繁琐的,每天都有大量表格需要更新处理等
最近被同行们安利了简道云,本来也是抱着试试的心态打开了,事实证明真的香啊!!
它非常适合人事行政使用!在人事管理上,用模板解決了招聘、合同、薪资等令人头疼的问题,且员工的档案信息全部记录在案,还可以搭建线上合同,合同到期会有预警,这个真的是省心不少。
而且员工外勤打卡、请假什么的,可以一键申请,考勤信息实时更新自动生成可视化数据,无需下载网页版打开即可使用,简直是帮助工作效率翻倍的神器!
帮你拒绝加班,准时下班!
(完)