全文1575字,阅读时间约4分钟
华灯初上 夜游曲江
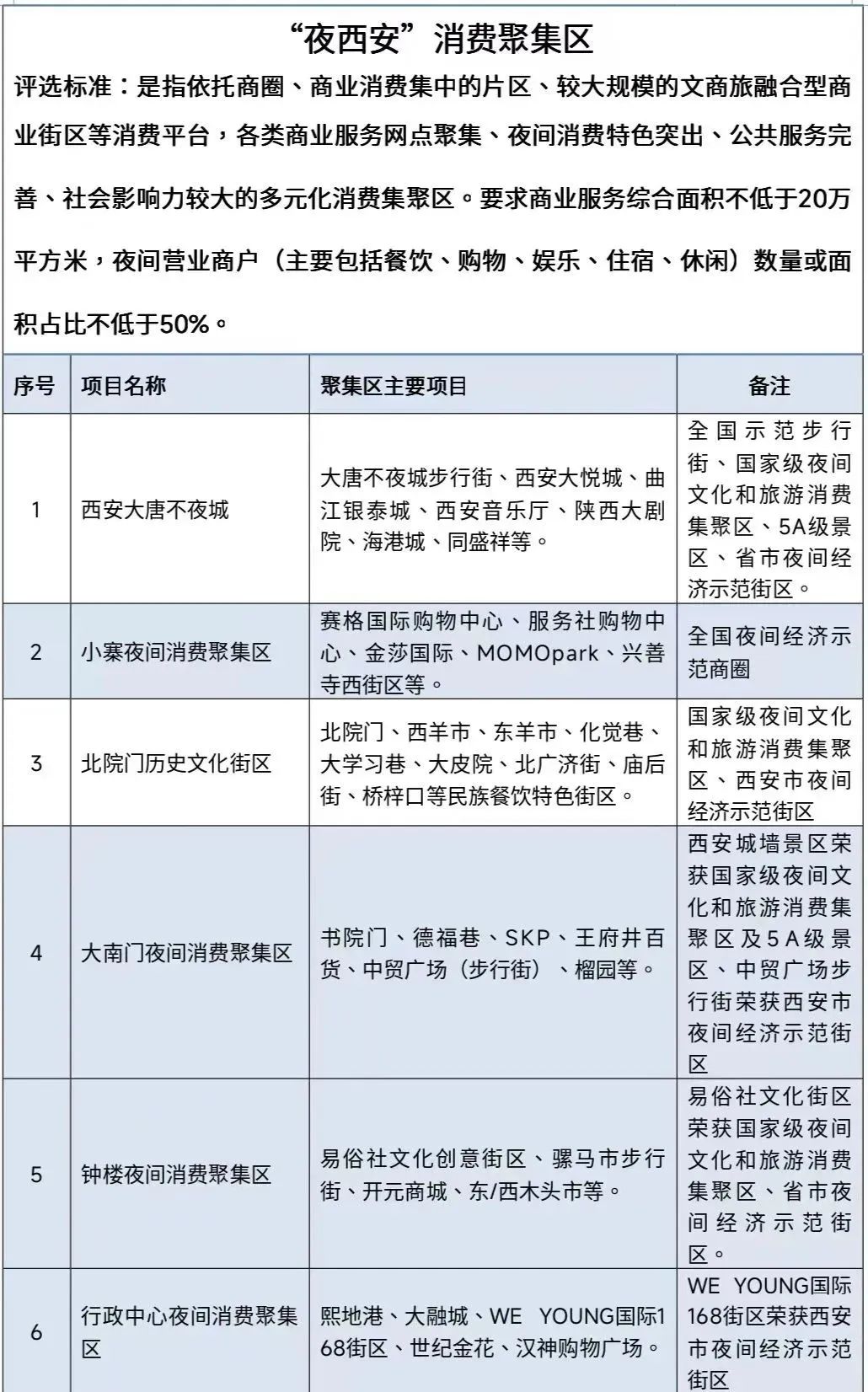
暮色降临城市的夜逐渐热闹起来曲江新区成为了不少市民的夜游首选在西安市“长安夜·夜未央”夜间消费季活动上西安市公布了《西安夜间消费攻略》和《西安夜间消费手绘地图》曲江新区也屡屡上榜“夜游胜地”的标签俨然已经牢牢印在了曲江新区《西安夜间消费手绘地图》↓↓↓

完整名单
↓↓↓
(滑动查看更多)




大唐不夜城、易俗社文化街区
西影圈子、大悦城、万象天地……
曲江新区的夜地标、网红打卡点不胜枚举
吸引着人们来消遣夏夜时光
01.
夜“烨”夜“耶”:漫游大唐不夜城
国风演艺 大城志·尚食坊 长安十二时辰
仿唐建筑飞檐斗拱,层楼叠榭
盛唐天街灯火璀璨、游人如织
这是大唐不夜城步行街区
在本次发布的《西安夜间消费攻略》中
被选为十大“夜西安”消费聚集区
之一

每当夜幕降临
大唐不夜城便宛若梦回唐朝
从“诗意长安”古诗词路
到精彩纷呈的唐风舞蹈演艺
大唐不夜城内别具一格的
“国风夜游”沉浸式游览场景
为市民游客创造出了更加多元的体验


看《盛唐密盒》的“二位大人”作揖
和“李白”对诗、跟着花车夜游……大唐不夜城的“国风夜游”
来自于街区内的演绎艺术更来源于长安十二时辰内的沉浸式的唐风市井体验

除了体验各式各样的国风演艺
在游人如织的大唐不夜城街头商品琳琅满目在网红打卡点大城志 · 尚食坊内匠心独具的美食小吃也让人流连忘返在这儿享受“人间烟火”总要多几分浪漫的唐时夜游的味道

02.
夜市夜购:商圈点亮城市灯火
大悦城 曲江银泰 万象天地
创意谷 芙蓉新天地
在曲江,创意谷、万象天地
芙蓉新天地、大悦城、曲江银泰等商综包含着丰富的夜经济配套生态所有对美好生活与时代潮流的向往都在这些商圈的繁华灯火里得到恰如其分的安放
本次发布的《西安夜间消费攻略》中
创意谷、万象天地、芙蓉新天地、大悦城被选为“夜西安”消费地标曲江银泰城也被选为“夜西安”网红打卡点展现着曲江“夜市”“夜购”的经济活力
创意百变的城市森林
——曲江创意谷从来不拘一格
文商旅业态融合的西安大悦城、曲江银泰城
更是时尚聚集、人声鼎沸
从网红打卡装置、各类首店
到夏日音乐节、各类精彩展演
一切都让夜晚,更加快乐


夜晚时分
穿梭在盒子结构的街区型购物空间
——西安万象天地总能给人
艺术型商业的氛围感而走进集“吃喝购娱”为一体的芙蓉新天地也能体会“逛吃”畅快夜晚的惬意夜游的魅力此刻全方位迸发

03.
夜游夜娱:潮流文化全聚集
易俗社 量子晨 翠华里 西影圈子 白鹿仓
如何让夜晚“越夜越潮流”?
在曲江,民俗“国潮”文化在哪儿聚集?
《西安夜间消费攻略》给出了答案
被选为“夜西安”网红打卡点的
易俗社文化街区、西安电影制片厂
翠华里、量子晨、白鹿原白鹿仓景区
正是曲江网红“国潮”聚集区

夜晚的易俗社文化街区
给人带来身体与精神的双重满足
地面上的“国潮”夜市、新派美食引人驻足
负一层的东邦哥带来老西安的复古体验
时尚循环、潮流不息
在白鹿原白鹿仓景区,重拾旧日时光记忆
去打卡感受“国潮”快乐


你将收获活力潮流的青春气息
无论是静谧而充满艺术感的老校区氛围
精致而温暖的美食
还是酣畅淋漓的舞蹈、醇厚顺滑的精酿抑或是疾驰追风的滑板……在曲江,越夜越潮流总能探索出属于自己的生活热爱
携三五好友,一同开启
夜“烨”夜“耶”的曼妙时光吧~
编辑:洪如校对:文冬初审:颖洁终审:文静西安曲江新区融媒体中心出品(完)